Байгууллагын тухай
Байгууллагын тухай

АЖИЛТНЫ ЭРХЭМЛЭХ ҮНЭ ЦЭНЭ
Нийгмийн даатгалын байгууллагын бэлэгдэл ШҮХЭР бөгөөд энэхүү үгийг бүтээгч үсэг бүхэнд ажилтан бидний ирээдүйн зорилго чиглэл, эрхэмлэх үнэ цэнийг тодорхойлсон.
Ш -ШИЛДЭГ МЭРГЭШСЭН
Ү –ҮНЭНЧ, ЁС ЗҮЙТЭЙ
Х -ХАМТЫН АЖИЛЛАГАА, ТҮНШЛЭЛИЙГ ДЭМЖИГЧ
Э -ЭЕЛДЭГ, ТУСЧ
Р -ЭРЧ ХҮЧТЭЙ, БҮТЭЭЛЧ САНААЧИЛГАТАЙ

Duis sed odio sit amet nibh vulputate cursus sit amet mauris morbi accumsan ipsum velit auctor ornare odio.
Багахангай дүүргийн нийгмийн даатгалын газрын танилцуулга
Манай газар нь 1992 онд Хөдөлмөр, нийгэм хангамжийн тасаг нэртэйгээр байгуулагдаж, тэтгэврийн нэг байцаагчтайгаар үйл ажиллагаагаа эхэлж байсан бөгөөд 1995 оноос нийгмийн даатгалын тасаг болон шинэчлэгдсэн байна.
2000 онд 1 хүний орон тоотой Нийслэлийн нийгмийн даатгалын газарт шууд харьяалалтайгаар ажиллаж байгаад 2001 оны 9-р сарын 1-нээс бүтцийн өөрчлөлт хийж дарга, нягтлан бодогч, байцаагч гэсэн 3 хүний бүрэлдэхүүнтэй ажиллаж байв.
2009 онд Нийслэлийн Засаг даргын 2009 оны 08 дугаар захирамж, УНДЕГ-ын даргын 2009 оны 36 дугаар тушаалаар нийгмийн даатгалын хэлтэс болон өөрчлөгдөж, батлагдсан төсөв, орон тооны дагуу 5 хүний бүтэц орон тоогоор үйл ажиллагаагаа явуулж байсан ба Нийгмийн даатгалын ерөнхий газрын даргын 2018 оны А/22 дугаар тушаалаар бүтцийн өөрчлөлт хийж удирдах-1, гүйцэтгэх-4, гэрээт-1 нийт 6 хүний бүрэлдэхүүнтэйгээр дүүргийн хүн амд нийгмийн даатгалын хуулиар олгогдсон эрхээ эдэлж, үүргээ биелүүлэхэд нь чиглэсэн нийгмийн даатгалын бүх төрлийн үйлчилгээг амжилттай үзүүлэн ажиллаж байна.
Монгол улсын Нийгмийн даатгалын тухай багц хууль, Улсын их хурал, Засгийн газар, Нийгмийн даатгалын Үндэсний зөвлөлийн шийдвэр, Засгийн газрын үйл ажиллагааны болон Нийслэл, дүүргийн Засаг даргын мөрийн хөтөлбөрийг цаг хугацаанд нь хэрэгжүүлж, Нийгмийн даатгалын ерөнхий газар, Нийслэлийн Нийгмийн даатгалын газрын даргын тушаал, шийдвэрийн биелэлтийг хангахад үйл ажиллагаагаа чиглүүлэн ажиллаж буй туршлагатай, эвсэг хамт олон юм.
ОН ЦАГИЙН ТОВЧОО
1942
МҮЭ -ийн Төв зөвлөлийн харья Нийгмийн аюулаас хамгаалах хэлтэс
1962
МҮЭ -ийн Төв зөвлөлийн харья амралт , рашаан сувиллын газар
1970
Сангийн яамны харьяа Нийгэм хангамжийн Хэлтэс
1974
Хөдөлмөр, цалин хөлсний улсын хорооны харья Улсын нийгэм хангамжийн газар
1987
Сангийн яамны харьяа Нийгэм хангамжийн газар
1989
Эрүүл мэнд, Нийгэм хангамжийн яамны харьяа Нийгэм хангамжийн газар
1991
Хөдөлмөрийн яамны харьяа Улсын нийгэм хангамжийн газар
1992
Хүн амын бодлого, Хөдөлмөрийн яамны харьяа Улсын нийгэм хангамжийн газар
1994
Хүн амын бодлого, Хөдөлмөрийн яамны харьяа Улсын нийгмийн даатгалын ерөнхий газар
1996
Эрүүл мэнд, нийгэм хамгааллын яамны харьяа Улсын нийгмийн даатгалын ерөнхий газар
2000
Нийгмийн хамгаалал, хөдөлмөрийн яамны харьяа Улсын нийгмийн даатгалын ерөнхий газар
2005
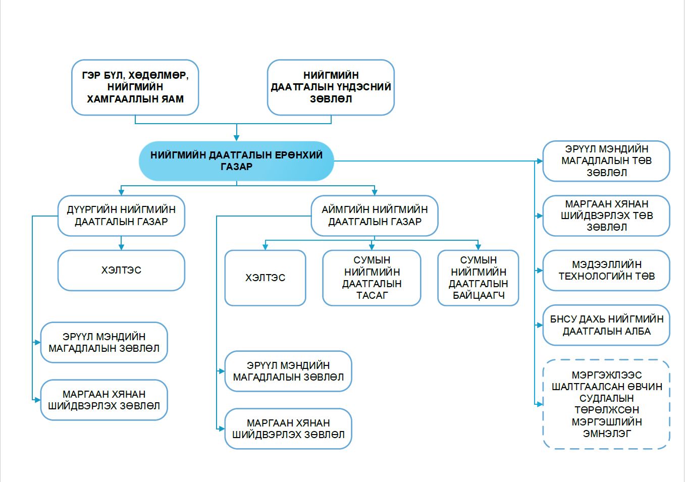
Нийгмийн даатгалын ерөнхий газар, Нийслэлийн нийгмийн даатгалын газар, аймаг, дүүргийн (сум) нийгмийн даатгалын хэлтэст нийт 1000 гаруй ажилтан албан хаагчид үйл ажиллагааа явуулж улсын хэмжээгээр 2,1 сая даатгуулагчид, 280 000 гаруй тэтгэвэр авагчид, 15 000 гаруй ажил олгогчдын шимтгэлийн тооцооны сар бүрийн мэдээллийг бүрдүүлж, нийгмийн даатгалын 5 сангийн орлого, зарлагын байдалтай холбогдсон ихээхэн хэмжээний бүртгэл, тооцооллын ажлыг гүйцэтгэж байна.
2012
Хүн амын хөгжил, Нийгмийн хамгааллын яамны харьяа Нийгмийн даатгалын ерөнхий газар
2016
Хөдөлмөр, нийгмийн хамгааллын яамны харьяа Эрүүл мэнд, нийгмийн даатгалын ерөнхий газар
2017
Хөдөлмөр, нийгмийн хамгааллын яамны харьяа Нийгмийн даатгалын ерөнхий газар
